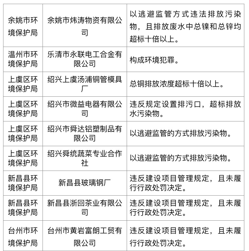
近日,省環保廳公布2018年浙江省第三批環境違法“黑名單”,共27家企業事業單位上“黑榜”。
環境違法“黑名單”是什么?
從2016年8月22日起,浙江省開始實施《浙江省環境違法“黑名單”管理辦法(試行)》制度。
“黑名單”實行動態更新,設區市環保主管部門將所轄區域認定的“黑名單”信息,于每季度首月15日前報送省環保主管部門。省環保主管部門負責省本級“黑名單”的認定、全省黑名單信息的統一匯總、發布。環境違法“黑名單”每季度公布一次,由省環保主管部門通過媒體平臺向社會公布。
環境違法“黑名單”信息公布期限為3年。環境違法“黑名單”納入省公共信用服務平臺進行管理,會同發改、經信、財政等部門以及銀行、證券、保險監管機構實施聯合懲戒,在行政審批、融資授信、政府采購等管轄工作中對“黑名單”企業予以限制。
怎么樣才能從“黑名單”上除名呢?
“黑名單”公布六個月后,“黑名單”企業認為其環境違法行為已經整改到位,可以向作出認定的環境保護主管部門提出信用修復申請。對于整改到位的,可撤除“黑名單”。
什么樣的單位會“上榜”?
根據《浙江省環境違法“黑名單”管理辦法(試行)》,列出了會被納入黑名單的13類違法行為:構成環境犯罪的;通過暗管、滲井、滲坑、灌注或篡改、偽造監測數據,或不正常運行防治設施等逃避監管的方式違法排放污染物;以暴力、威脅等方式拒絕、阻擾環保執法人員依法實施現場監督檢查,或拒不配合環境違法查處的;一年內因故意造成的同一環境違法行為受兩次以上行政處罰的;重大污染天氣拒不執行政府責令停產、限產決定的等。 (浙江在線記者 江帆)





“九·一八”事變爆發87周年 遼寧沈陽 舉行“勿忘九·一八”撞鐘鳴警儀式