浙江省政府辦公廳日前下發《關于加快推進“多證合一、一照一碼”改革的通知》,要求在已實施的企業和農民專業合作社“五證合一、一照一碼”、個體工商戶“兩證整合”的基礎上,將涉及企業(包括個體工商戶、農民專業合作社)登記、備案等有關事項和各類證照(以下統稱涉企證照)進一步整合到營業執照上,從2017年7月1日起在全省范圍內實行“多證合一、一照一碼”改革。
通過更大范圍、更深層次的政府部門間證照整合、業務協同和信息共享,加快推進從“每個部門最多跑一次”轉向“每件事最多跑一次”,達到“一事、一窗、一次”的改革效果。
怎么改?
建立“1+X”動態清單
“1”即已經整合的營業執照、組織機構代碼證、稅務登記證、社會保險登記證、統計登記證;“X”即五證之外,政府部門信息采集、記載公示、管理備查類涉企證照,以及工商登記信息能夠滿足其管理需要的涉企證照。
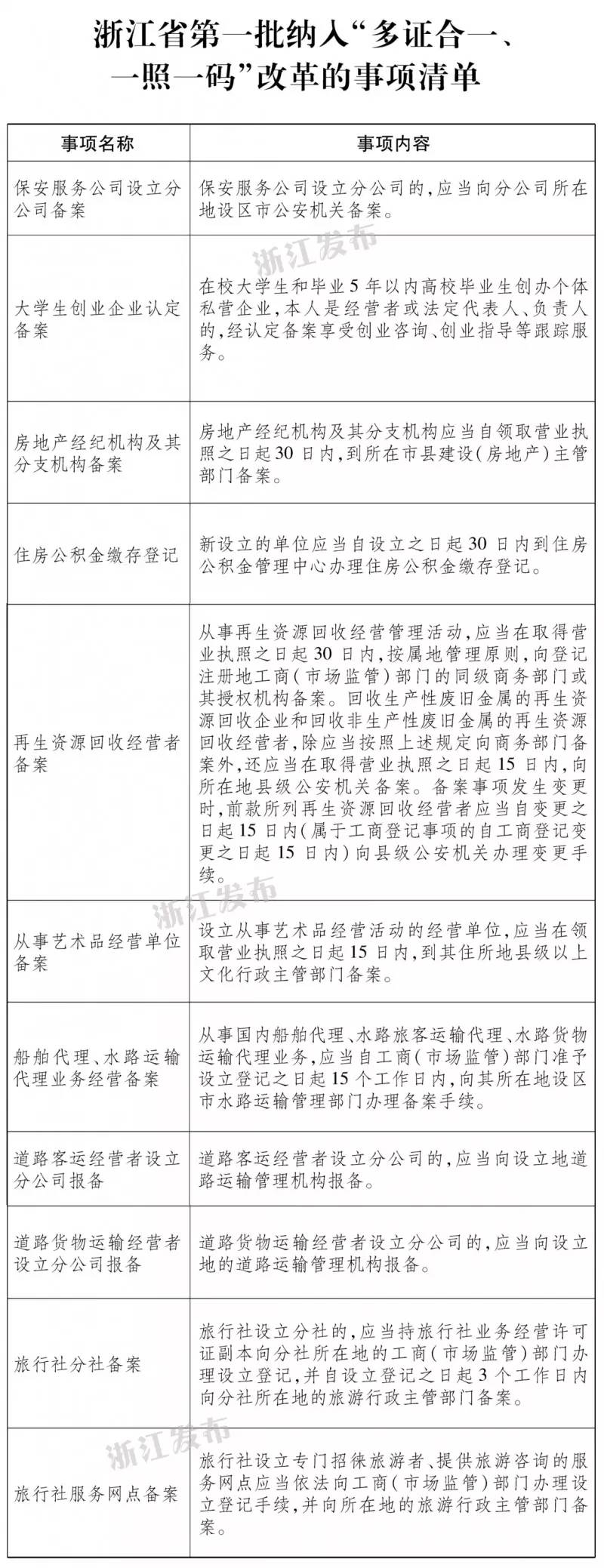
清單實行動態化管理,先行推進第一批11項 “多證合一、一照一碼”改革。對暫未納入清單的事項,要積極創造條件,成熟一批、公布一批、實施一批。涉及省級以上權限的,要主動爭取,使盡可能多的涉企證照在浙江省先行實現“多證合一、一照一碼”。

備注:“多證合一、一照一碼”改革事項是指政府部門信息采集、記載公示、管理備查類涉企證照,以及工商登記信息能夠滿足其管理需要的涉企證照,不包括企業登記的前置審批和后置審批事項。
推行點單式服務
參照“五證合一、一照一碼”和“兩證整合”改革模式,實行“一套材料、一表登記、一窗受理、一份證照”機制。
申請人辦理涉企證照時根據需要在清單里點單,填寫一份表格,向一個窗口提交一套材料,核發加載統一社會信用代碼、加蓋工商(市場監管)部門公章的紙質營業執照,免費發放電子營業執照(數字證書),被整合的證照不再另行核發(特殊原因經企業申請的除外)。
加快推進全程電子化登記,實現“多證合一、一照一碼”網上辦理。
推進部門間信息互認共享
依托浙江政務服務網信息交換共享平臺,以統一社會信用代碼為唯一標識,通過浙江政務服務網實現企業相關信息的互通互認、共享共用,并在國家企業信用信息公示系統(浙江)向社會公開。
各有關部門按照職責范圍及時認領數據,依法履行監管職責,實現一次采集、一檔管理、部門共享、協同監管。
推進“多證合一、一照一碼”
營業執照廣泛應用
加快推進“多證合一、一照一碼”營業執照在區域內、行業內的廣泛應用,使營業執照成為企業唯一身份證,使統一社會信用代碼成為企業唯一身份代碼,實現企業“一照一碼走天下”。
企業申請設立登記、變更登記或換發營業執照的,予以核發“多證合一、一照一碼”營業執照。企業在浙江區域范圍內辦理相關手續、從事經營活動時,各地、各有關部門、企事業單位和中介機構均應認可“多證合一、一照一碼”營業執照。
《通知》要求各地全面推進“一窗受理、集成服務”改革,開展以“八個一”(一鍵取號、一打就通、一口說清、一站導辦、一窗受理、一網通辦、一次辦結、一單速達)為主要內容的窗口標準化建設。
做好業務系統升級改造和流程再造,對涉及重復提交或不必要的申請材料、數據項、審核環節等,能整合的盡量整合、能簡化的盡量簡化、該減掉的堅決減掉。
做好人員、設施和經費保障工作,加強業務培訓,使窗口工作人員準確把握改革要求,熟練掌握業務流程和工作規范。
著力推行“互聯網+政務服務”,依托浙江政務服務網,加快建設企業信息交換共享平臺、企業信用信息公示系統、全程電子化登記系統等,通過線上線下互動融合推進改革落地。

編輯:
傅煒如
關鍵詞:
改革;多證合一
中國夢·一線故事 守島日記