國務院鼓勵社會資本投資水力電力等領域
2014-11-26 14:24:00 來源:中國政府網 說兩句 分享到:
國務院關于創新重點領域投融資機制
鼓勵社會投資的指導意見
國發〔2014〕60 號
各省、自治區、直轄市人民政府,國務院各部委、各直屬機構:
為推進經濟結構戰略性調整,加強薄弱環節建設,促進經濟持續健康發展,迫切需要在公共服務、資源環境、生態建設、基礎設施等重點領域進一步創新投融資機制,充分發揮社會資本特別是民間資本的積極作用。為此,特提出以下意見。
一、總體要求 (一)指導思想。全面貫徹落實黨的十八大和十八屆三中、四中全會精神,按照黨中央、國務院決策部署,使市場在資源配置中起決定性作用和更好發揮政府作用,打破行業壟斷和市場壁壘,切實降低準入門檻,建立公平開放透明的市場規則,營造權利平等、機會平等、規則平等的投資環境,進一步鼓勵社會投資特別是民間投資,盤活存量、用好增量,調結構、補短板,服務國家生產力布局,促進重點領域建設,增加公共產品有效供給。
(二)基本原則。實行統一市場準入,創造平等投資機會;創新投資運營機制,擴大社會資本投資途徑;優化政府投資使用方向和方式,發揮引導帶動作用;創新融資方式,拓寬融資渠道;完善價格形成機制,發揮價格杠桿作用。
二、創新生態環保投資運營機制 (三)深化林業管理體制改革。推進國有林區和國有林場管理體制改革,完善森林經營和采伐管理制度,開展森林科學經營。深化集體林權制度改革,穩定林權承包關系,放活林地經營權,鼓勵林權依法規范流轉。鼓勵荒山荒地造林和退耕還林林地林權依法流轉。減免林權流轉稅費,有效降低流轉成本。
(四)推進生態建設主體多元化。在嚴格保護森林資源的前提下,鼓勵社會資本積極參與生態建設和保護,支持符合條件的農民合作社、家庭農場(林場)、專業大戶、林業企業等新型經營主體投資生態建設項目。對社會資本利用荒山荒地進行植樹造林的,在保障生態效益、符合土地用途管制要求的前提下,允許發展林下經濟、森林旅游等生態產業。
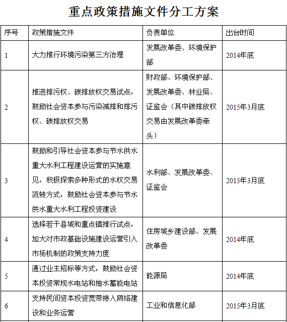
(五)推動環境污染治理市場化。在電力、鋼鐵等重點行業以及開發區(工業園區)污染治理等領域,大力推行環境污染第三方治理,通過委托治理服務、托管運營服務等方式,由排污企業付費購買專業環境服務公司的治污減排服務,提高污染治理的產業化、專業化程度。穩妥推進政府向社會購買環境監測服務。建立重點行業第三方治污企業推薦制度。
(六)積極開展排污權、碳排放權交易試點。推進排污權有償使用和交易試點,建立排污權有償使用制度,規范排污權交易市場,鼓勵社會資本參與污染減排和排污權交易。加快調整主要污染物排污費征收標準,實行差別化排污收費政策。加快在國內試行碳排放權交易制度,探索森林碳匯交易,發展碳排放權交易市場,鼓勵和支持社會投資者參與碳配額交易,通過金融市場發現價格的功能,調整不同經濟主體利益,有效促進環保和節能減排。
三、鼓勵社會資本投資運營農業和水利工程 (七)培育農業、水利工程多元化投資主體。支持農民合作社、家庭農場、專業大戶、農業企業等新型經營主體投資建設農田水利和水土保持設施。允許財政補助形成的小型農田水利和水土保持工程資產由農業用水合作組織持有和管護。鼓勵社會資本以特許經營、參股控股等多種形式參與具有一定收益的節水供水重大水利工程建設運營。社會資本愿意投入的重大水利工程,要積極鼓勵社會資本投資建設。
(八)保障農業、水利工程投資合理收益。社會資本投資建設或運營管理農田水利、水土保持設施和節水供水重大水利工程的,與國有、集體投資項目享有同等政策待遇,可以依法獲取供水水費等經營收益;承擔公益性任務的,政府可對工程建設投資、維修養護和管護經費等給予適當補助,并落實優惠政策。社會資本投資建設或運營管理農田水利設施、重大水利工程等,可依法繼承、轉讓、轉租、抵押其相關權益;征收、征用或占用的,要按照國家有關規定給予補償或者賠償。
(九)通過水權制度改革吸引社會資本參與水資源開發利用和保護。加快建立水權制度,培育和規范水權交易市場,積極探索多種形式的水權交易流轉方式,允許各地通過水權交易滿足新增合理用水需求。鼓勵社會資本通過參與節水供水重大水利工程投資建設等方式優先獲得新增水資源使用權。
(十)完善水利工程水價形成機制。深入開展農業水價綜合改革試點,進一步促進農業節水。水利工程供非農業用水價格按照補償成本、合理收益、優質優價、公平負擔的原則合理制定,并根據供水成本變化及社會承受能力等適時調整,推行兩部制水利工程水價和豐枯季節水價。價格調整不到位時,地方政府可根據實際情況安排財政性資金,對運營單位進行合理補償。
四、推進市政基礎設施投資運營市場化 (十一)改革市政基礎設施建設運營模式。推動市政基礎設施建設運營事業單位向獨立核算、自主經營的企業化管理轉變。鼓勵打破以項目為單位的分散運營模式,實行規模化經營,降低建設和運營成本,提高投資效益。推進市縣、鄉鎮和村級污水收集和處理、垃圾處理項目按行業“打包”投資和運營,鼓勵實行城鄉供水一體化、廠網一體投資和運營。
(十二)積極推動社會資本參與市政基礎設施建設運營。通過特許經營、投資補助、政府購買服務等多種方式,鼓勵社會資本投資城鎮供水、供熱、燃氣、污水垃圾處理、建筑垃圾資源化利用和處理、城市綜合管廊、公園配套服務、公共交通、停車設施等市政基礎設施項目,政府依法選擇符合要求的經營者。政府可采用委托經營或轉讓—經營—轉讓(TOT)等方式,將已經建成的市政基礎設施項目轉交給社會資本運營管理。
(十三)加強縣城基礎設施建設。按照新型城鎮化發展的要求,把有條件的縣城和重點鎮發展為中小城市,支持基礎設施建設,增強吸納農業轉移人口的能力。選擇若干具有產業基礎、特色資源和區位優勢的縣城和重點鎮推行試點,加大對市政基礎設施建設運營引入市場機制的政策支持力度。
(十四)完善市政基礎設施價格機制。加快改進市政基礎設施價格形成、調整和補償機制,使經營者能夠獲得合理收益。實行上下游價格調整聯動機制,價格調整不到位時,地方政府可根據實際情況安排財政性資金對企業運營進行合理補償。
五、改革完善交通投融資機制 (十五)加快推進鐵路投融資體制改革。用好鐵路發展基金平臺,吸引社會資本參與,擴大基金規模。充分利用鐵路土地綜合開發政策,以開發收益支持鐵路發展。按照市場化方向,不斷完善鐵路運價形成機制。向地方政府和社會資本放開城際鐵路、市域(郊)鐵路、資源開發性鐵路和支線鐵路的所有權、經營權。按照構建現代企業制度的要求,保障投資者權益,推進蒙西至華中、長春至西巴彥花鐵路等引進民間資本的示范項目實施。鼓勵按照“多式銜接、立體開發、功能融合、節約集約”的原則,對城市軌道交通站點周邊、車輛段上蓋進行土地綜合開發,吸引社會資本參與城市軌道交通建設。
(十六)完善公路投融資模式。建立完善政府主導、分級負責、多元籌資的公路投融資模式,完善收費公路政策,吸引社會資本投入,多渠道籌措建設和維護資金。逐步建立高速公路與普通公路統籌發展機制,促進普通公路持續健康發展。
(十七)鼓勵社會資本參與水運、民航基礎設施建設。探索發展“航電結合”等投融資模式,按相關政策給予投資補助,鼓勵社會資本投資建設航電樞紐。鼓勵社會資本投資建設港口、內河航運設施等。積極吸引社會資本參與盈利狀況較好的樞紐機場、干線機場以及機場配套服務設施等投資建設,拓寬機場建設資金來源。
六、鼓勵社會資本加強能源設施投資 (十八)鼓勵社會資本參與電力建設。在做好生態環境保護、移民安置和確保工程安全的前提下,通過業主招標等方式,鼓勵社會資本投資常規水電站和抽水蓄能電站。在確保具備核電控股資質主體承擔核安全責任的前提下,引入社會資本參與核電項目投資,鼓勵民間資本進入核電設備研制和核電服務領域。鼓勵社會資本投資建設風光電、生物質能等清潔能源項目和背壓式熱電聯產機組,進入清潔高效煤電項目建設、燃煤電廠節能減排升級改造領域。
(十九)鼓勵社會資本參與電網建設。積極吸引社會資本投資建設跨區輸電通道、區域主干電網完善工程和大中城市配電網工程。將海南聯網Ⅱ回線路和滇西北送廣東特高壓直流輸電工程等項目作為試點,引入社會資本。鼓勵社會資本投資建設分布式電源并網工程、儲能裝置和電動汽車充換電設施。
(二十)鼓勵社會資本參與油氣管網、儲存設施和煤炭儲運建設運營。支持民營企業、地方國有企業等參股建設油氣管網主干線、沿海液化天然氣(LNG)接收站、地下儲氣庫、城市配氣管網和城市儲氣設施,控股建設油氣管網支線、原油和成品油商業儲備庫。鼓勵社會資本參與鐵路運煤干線和煤炭儲配體系建設。國家規劃確定的石化基地煉化一體化項目向社會資本開放。
(二十一)理順能源價格機制。進一步推進天然氣價格改革,2015年實現存量氣和增量氣價格并軌,逐步放開非居民用天然氣氣源價格,落實頁巖氣、煤層氣等非常規天然氣價格市場化政策。盡快出臺天然氣管道運輸價格政策。按照合理成本加合理利潤的原則,適時調整煤層氣發電、余熱余壓發電上網標桿電價。推進天然氣分布式能源冷、熱、電價格市場化。完善可再生能源發電價格政策,研究建立流域梯級效益補償機制,適時調整完善燃煤發電機組環保電價政策。
七、推進信息和民用空間基礎設施投資主體多元化 (二十二)鼓勵電信業進一步向民間資本開放。進一步完善法律法規,盡快修訂電信業務分類目錄。研究出臺具體試點辦法,鼓勵和引導民間資本投資寬帶接入網絡建設和業務運營,大力發展寬帶用戶。推進民營企業開展移動通信轉售業務試點工作,促進業務創新發展。
(二十三)吸引民間資本加大信息基礎設施投資力度。支持基礎電信企業引入民間戰略投資者。推動中國鐵塔股份有限公司引入民間資本,實現混合所有制發展。
(二十四)鼓勵民間資本參與國家民用空間基礎設施建設。完善民用遙感衛星數據政策,加強政府采購服務,鼓勵民間資本研制、發射和運營商業遙感衛星,提供市場化、專業化服務。引導民間資本參與衛星導航地面應用系統建設。
八、鼓勵社會資本加大社會事業投資力度 (二十五)加快社會事業公立機構分類改革。積極推進養老、文化、旅游、體育等領域符合條件的事業單位,以及公立醫院資源豐富地區符合條件的醫療事業單位改制,為社會資本進入創造條件,鼓勵社會資本參與公立機構改革。將符合條件的國有單位培訓療養機構轉變為養老機構。
(二十六)鼓勵社會資本加大社會事業投資力度。通過獨資、合資、合作、聯營、租賃等途徑,采取特許經營、公建民營、民辦公助等方式,鼓勵社會資本參與教育、醫療、養老、體育健身、文化設施建設。盡快出臺鼓勵社會力量興辦教育、促進民辦教育健康發展的意見。各地在編制城市總體規劃、控制性詳細規劃以及有關專項規劃時,要統籌規劃、科學布局各類公共服務設施。各級政府逐步擴大教育、醫療、養老、體育健身、文化等政府購買服務范圍,各類經營主體平等參與。將符合條件的各類醫療機構納入醫療保險定點范圍。
(二十七)完善落實社會事業建設運營稅費優惠政策。進一步完善落實非營利性教育、醫療、養老、體育健身、文化機構稅收優惠政策。對非營利性醫療、養老機構建設一律免征有關行政事業性收費,對營利性醫療、養老機構建設一律減半征收有關行政事業性收費。
(二十八)改進社會事業價格管理政策。民辦教育、醫療機構用電、用水、用氣、用熱,執行與公辦教育、醫療機構相同的價格政策。養老機構用電、用水、用氣、用熱,按居民生活類價格執行。除公立醫療、養老機構提供的基本服務按照政府規定的價格政策執行外,其他醫療、養老服務實行經營者自主定價。營利性民辦學校收費實行自主定價,非營利性民辦學校收費政策由地方政府按照市場化方向根據當地實際情況確定。
九、建立健全政府和社會資本合作(PPP)機制 (二十九)推廣政府和社會資本合作(PPP)模式。認真總結經驗,加強政策引導,在公共服務、資源環境、生態保護、基礎設施等領域,積極推廣PPP模式,規范選擇項目合作伙伴,引入社會資本,增強公共產品供給能力。政府有關部門要嚴格按照預算管理有關法律法規,完善財政補貼制度,切實控制和防范財政風險。健全PPP模式的法規體系,保障項目順利運行。鼓勵通過PPP方式盤活存量資源,變現資金要用于重點領域建設。
(三十)規范合作關系保障各方利益。政府有關部門要制定管理辦法,盡快發布標準合同范本,對PPP項目的業主選擇、價格管理、回報方式、服務標準、信息披露、違約處罰、政府接管以及評估論證等進行詳細規定,規范合作關系。平衡好社會公眾與投資者利益關系,既要保障社會公眾利益不受損害,又要保障經營者合法權益。
(三十一)健全風險防范和監督機制。政府和投資者應對PPP項目可能產生的政策風險、商業風險、環境風險、法律風險等進行充分論證,完善合同設計,健全糾紛解決和風險防范機制。建立獨立、透明、可問責、專業化的PPP項目監管體系,形成由政府監管部門、投資者、社會公眾、專家、媒體等共同參與的監督機制。
(三十二)健全退出機制。政府要與投資者明確PPP項目的退出路徑,保障項目持續穩定運行。項目合作結束后,政府應組織做好接管工作,妥善處理投資回收、資產處理等事宜。
十、充分發揮政府投資的引導帶動作用 (三十三)優化政府投資使用方向。政府投資主要投向公益性和基礎性建設。對鼓勵社會資本參與的生態環保、農林水利、市政基礎設施、社會事業等重點領域,政府投資可根據實際情況給予支持,充分發揮政府投資“四兩撥千斤”的引導帶動作用。
(三十四)改進政府投資使用方式。在同等條件下,政府投資優先支持引入社會資本的項目,根據不同項目情況,通過投資補助、基金注資、擔保補貼、貸款貼息等方式,支持社會資本參與重點領域建設。抓緊制定政府投資支持社會投資項目的管理辦法,規范政府投資安排行為。
十一、創新融資方式拓寬融資渠道 (三十五)探索創新信貸服務。支持開展排污權、收費權、集體林權、特許經營權、購買服務協議預期收益、集體土地承包經營權質押貸款等擔保創新類貸款業務。探索利用工程供水、供熱、發電、污水垃圾處理等預期收益質押貸款,允許利用相關收益作為還款來源。鼓勵金融機構對民間資本舉辦的社會事業提供融資支持。
(三十六)推進農業金融改革。探索采取信用擔保和貼息、業務獎勵、風險補償、費用補貼、投資基金,以及互助信用、農業保險等方式,增強農民合作社、家庭農場(林場)、專業大戶、農林業企業的貸款融資能力和風險抵御能力。
(三十七)充分發揮政策性金融機構的積極作用。在國家批準的業務范圍內,加大對公共服務、生態環保、基礎設施建設項目的支持力度。努力為生態環保、農林水利、中西部鐵路和公路、城市基礎設施等重大工程提供長期穩定、低成本的資金支持。
(三十八)鼓勵發展支持重點領域建設的投資基金。大力發展股權投資基金和創業投資基金,鼓勵民間資本采取私募等方式發起設立主要投資于公共服務、生態環保、基礎設施、區域開發、戰略性新興產業、先進制造業等領域的產業投資基金。政府可以使用包括中央預算內投資在內的財政性資金,通過認購基金份額等方式予以支持。
(三十九)支持重點領域建設項目開展股權和債權融資。大力發展債權投資計劃、股權投資計劃、資產支持計劃等融資工具,延長投資期限,引導社保資金、保險資金等用于收益穩定、回收期長的基礎設施和基礎產業項目。支持重點領域建設項目采用企業債券、項目收益債券、公司債券、中期票據等方式通過債券市場籌措投資資金。推動鐵路、公路、機場等交通項目建設企業應收賬款證券化。建立規范的地方政府舉債融資機制,支持地方政府依法依規發行債券,用于重點領域建設。
創新重點領域投融資機制對穩增長、促改革、調結構、惠民生具有重要作用。各地區、各有關部門要從大局出發,進一步提高認識,加強組織領導,健全工作機制,協調推動重點領域投融資機制創新。各地政府要結合本地實際,抓緊制定具體實施細則,確保各項措施落到實處。國務院各有關部門要嚴格按照分工,抓緊制定相關配套措施,加快重點領域建設,同時要加強宣傳解讀,讓社會資本了解參與方式、運營方式、盈利模式、投資回報等相關政策,進一步穩定市場預期,充分調動社會投資積極性,切實發揮好投資對經濟增長的關鍵作用。發展改革委要會同有關部門加強對本指導意見落實情況的督促檢查,重大問題及時向國務院報告。
附件:重點政策措施文件分工方案
附件:


注:有2個或以上負責單位的,排在第一位的為牽頭單位。
編輯:鄭珂歆
參與討論
我想說
相關新聞
頭條推薦
熱門圖片

央廣網官方微信

央廣網財經