央廣網北京1月8日消息 為促進北京市文化創意產業發展,加強數字傳播產業專業技術人才隊伍建設,為數字傳播產業人才發展提供有效的人才評價服務,近日,北京市人力社保局與市新聞出版廣電局聯合出臺了《北京市新聞系列(數字編輯)專業技術資格評價試行辦法》,正式啟動本市數字出版、數字新聞、數字音視頻等數字編輯專業領域職稱評價工作。在全國率先開展數字編輯職稱評價工作,為北京地區數字編輯領域專業技術人員開辟了人才評價通道,在規范行業人才評價,促進從業人員職業發展,為產業發展提供人才支撐,加快數字傳播產業健康發展等方面將發揮重要的示范和導向作用。同時,相關部門還將與天津、河北有關部門研究探索三地數字編輯專業職稱評價互通共享模式,助力三地人才協同發展。據悉,數字編輯專業職稱評價工作將于2016年2月開始申報,年底前完成首批評價工作。
數字編輯人員可申報參評
按照《評價辦法》的規定,凡在北京地區經國家有關行業主管部門批準開展數字內容傳播相關業務的單位中,從事文字、圖像、音頻、視頻等作品選題策劃、稿件資料組織、編輯加工整理、校對審核把關、運營維護發布等工作的專業技術人員,符合相關條件,均可自行申報相應級別職稱。
新聞系列(數字編輯)專業職稱具體包括三個領域9個專業。數字新聞編輯領域包括:數字新聞內容編輯、數字新聞技術編輯、數字新聞運維編輯等專業;數字出版編輯領域包括:數字出版內容編輯、數字出版技術編輯、數字出版運維編輯等專業;數字視聽編輯領域包括:數字視聽內容編輯、數字視聽技術編輯、數字視聽運維編輯等專業。
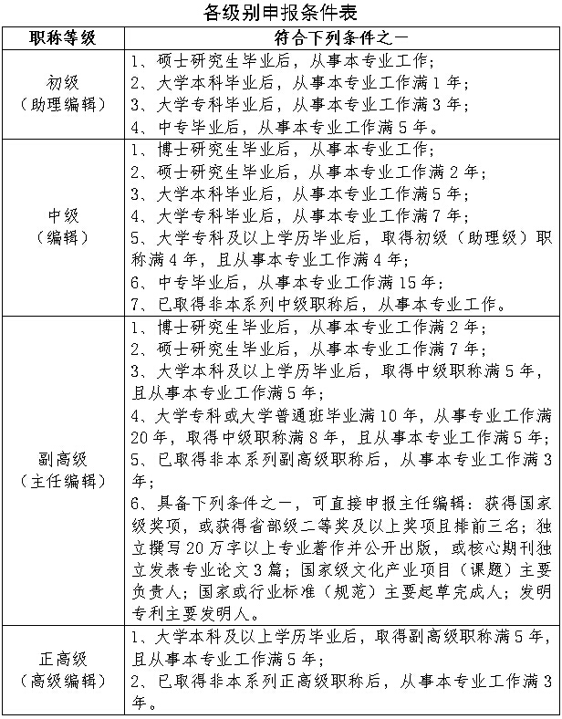
在職稱等級及名稱設置上,職稱等級從高到低依次設置為:正高級、副高級、中級、初級(助理級)四個等級,各級別專業技術資格名稱分別為:高級編輯、主任編輯、編輯、助理編輯等。

評價標準突出創新能力考核
數字編輯職稱評價工作,采用“個人申報、社會評價、單位擇優聘任”的方式,實行社會化職稱評審。
數字編輯初級和中級職稱的評價將采取社會化考試的方式確定,初級數字編輯職稱的考試科目是《數字編輯基礎理論與實務》;中級數字編輯職稱的考試科目是《數字編輯基礎理論》與《數字編輯實務》。通過考試,重點考核申報人員政治思想、職業道德、相關理論知識、法律法規和專業技術應用能力。參加考試的人員應在一個考試年度內通過全部科目的考試,方可取得相應的專業技術資格。
數字編輯高級職稱的評價通過專家評審的方式確定,評審委員會聘請從事數字出版、數字新聞、數字音視頻等專業領域的知名專家、學者擔任評審委員,組建專業評審專家庫,納入全市職稱評審專家庫統一管理使用。
在評價標準的設置方面,充分體現了數字傳播產業特色、行業發展需要和從業人員職業特點,弱化了學歷、資歷等方面的要求,更加注重對申報人員的專業技術水平、業務能力、工作業績和創新成果等方面的考核評價,突出對技術與技能融合創新的考核。同時明確,對于在數字編輯專業領域取得突出業績和成果、得到業內、社會認可的專業技術人員,可不受學歷資歷等條件限制,破格推薦參評相應職稱。
數十萬數字編輯人員將受益
據了解,近年來,為深化文化體制改革,加快文化產業發展,中央、北京市委市政府陸續出臺了支持鼓勵文化產業發展的若干政策,將發展數字傳播產業作為培育新的經濟增長點、促進經濟結構調整、提升文化產業核心競爭力的重大舉措,并在政策和資金等方面予以引導和扶植。在中央和北京市相關政策的支持下,北京市數字傳播產業不僅具備得天獨厚的優勢,也得到了持續快速發展。統計數據顯示,截止到2015年11月份,北京地區有傳統圖書出版單位253家,傳統報紙期刊單位3200家,互聯網出版單位310家,廣播電視節目制作經營機構3688家,網絡視聽持證機構123家,屬地網站約40萬個。中央重點網站和全國重點門戶網站,視頻網站,網絡文學網站,電子商務網站,搜索引擎公司,網絡游戲企業,其總部及內容團隊,大都位于北京。北京地區數字傳播產業相關機構的數量、規模和影響力,在全國居于領先地位。
隨著數字傳播產業的快速發展,北京已經成為全國數字編輯人才集聚中心,形成了數十萬數字編輯專業技術人員隊伍規模,具備了評價相應職稱的條件,用人單位和從業人員對開展職稱評價都有較強的愿望和期待。但之前數字傳播產業缺乏規范的專業技術資格評定標準,從業人員沒有相應的職稱晉升渠道,不利于得到行業和社會的認可,影響到學術技術交流、人才流動和職業發展。當前,數字傳播產業已成為我國新聞出版廣電行業發展的戰略制高點和重要的經濟增長點,也是我國實施網絡強國戰略的重要內容和途徑。兩部門出臺的《評價辦法》在評審專業劃分、資格設置、評價標準制定等方面體現了數字傳播產業領域特色及從業人員的成長規律和自身特點,具有較強的科學性、適應性和針對性。為數字編輯專業技術人員建立了專門的職稱評價通道,統一規范人才評價標準,為產業發展提供人才評價服務,推動數字傳播產業健康發展。
相關鏈接:
數字傳播產業是指利用計算機技術、通信技術、網絡技術、存儲技術和顯示技術等數字技術手段,通過數字化網絡途徑生產和傳播、接受和反饋文字、圖片、音頻、視頻、游戲、漫畫、動畫等內容作品或產品的行業。數字新聞、數字出版、數字音視頻是數字傳播產業在不同語境中的具體形態。
數字編輯作為數字傳播產業的核心,是利用計算機技術、通信技術、網絡技術、存儲技術和顯示技術等數字技術手段,將文字、圖像、音頻、視頻等作品進行選題策劃、稿件資料組織、編輯加工整理、校對審核把關、運營維護發布的活動。
中加關系回顧與展望